2019年北京《餐飲業大氣污染物排放標準》2019年1月1日起實施
日期: 2019-02-27 14:20:20 編輯: 閱讀: 次
隨著社會經濟的發展和居民生活水平的提高,北京市餐飲業發展迅速,餐飲企業數量不斷增加、規模不斷擴大,餐飲業在烹飪過程中所產生的污染物排放也在不斷增加。為控制北京市餐飲業的大氣污染物排放,改善城市區域環境質量,引導和促進餐飲業污染治理技術進步,2018年1月8日,北京市制定并發布《餐飲業大氣污染物排放標準》(DB11/ 1488-2018)(以下簡稱“標準”)。
![]()
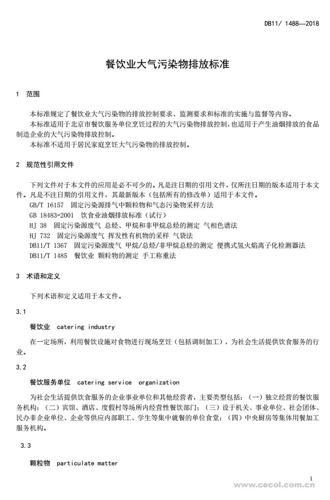
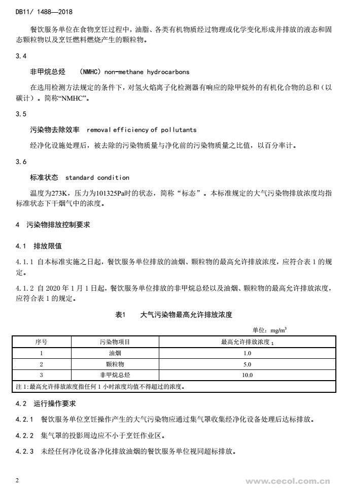
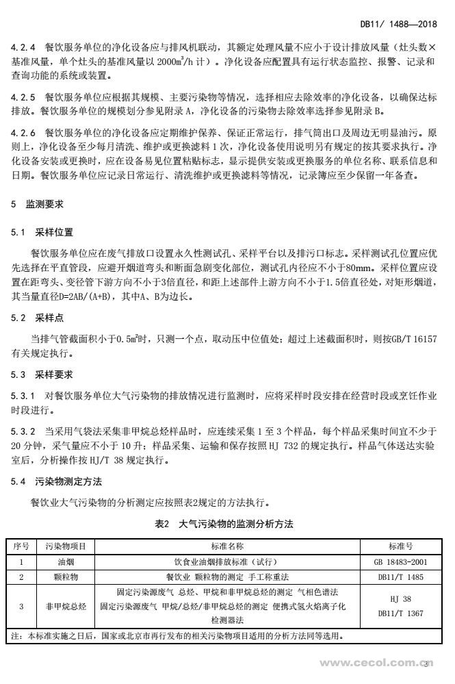
標準規定了餐飲服務單位排放的油煙、顆粒物和非甲烷總烴(注:“非甲烷總烴”為表征揮發性有機物,簡稱“VOCs”的指標)三項污染物的排放限值,明確了三項污染物的監測要求和分析測定方法,提出了凈化設備的運行操作要求,從而全面控制餐飲業的大氣污染排放。該標準于2018年1月8日發布,并將于2019年1月1日起實施,其中油煙和顆粒物限值自標準實施之日起執行,非甲烷總烴限值自2020年1月1日起執行。
![]()
通過本標準的實施,引導餐飲服務單位采取有效措施控制餐飲業顆粒物及VOCs的排放,促進餐飲企業改造更換高效凈化設備及加裝VOCs去除裝置,初步估算可減排顆粒物2941噸;減排非甲烷總烴2757噸,從而改善城市大氣環境質量。







上一條:公共煙道油煙機串味怎么解決?
下一條:國內家用吸油煙機的弊端




客服